Tìm hiểu tại sao vắc xin PCV2d được đánh giá cao hơn so với PCV2a trong việc phòng chống Porcine Circovirus Type 2, với bằng chứng từ các nghiên cứu khoa học hàng đầu.
Porcine Circovirus Type 2 (PCV2) là mối đe dọa lớn trong ngành chăn nuôi heo, gây ảnh hưởng nặng nề đến năng suất và chi phí sản xuất. Sự phát triển của các kiểu gen như PCV2d đã làm giảm hiệu quả của các vắc xin truyền thống dựa trên PCV2a, thúc đẩy việc phát triển và ứng dụng các vắc xin PCV2d hiện đại.
1. Đáp Ứng Miễn Dịch Dịch Thể Và Miễn Dịch Qua Trung Gian Tế Bào
Dey et al. (2024) nhận thấy vắc xin PCV2d tạo ra mức kháng thể trung hòa cao gấp 3-4 lần so với PCV2a khi đối mặt với các kiểu gen PCV2d và PCV2b.
Zhang et al. (2024) khẳng định rằng PCV2d VLPs (virus-like particles) tăng cường sản xuất kháng thể hiệu quả hơn trong các thử nghiệm trên heo.
Nghiên cứu của Qi et al. (2024): Vắc xin PCV2d kết hợp với C3d tăng cường phản ứng miễn dịch sớm, bao gồm cả kháng thể trung hòa và tế bào T. Điều này cho thấy PCV2d không chỉ hiệu quả hơn trong việc bảo vệ chống lại PCV2d mà còn cải thiện khả năng phòng ngừa lây nhiễm chéo với các kiểu gen khác.
2. Hiệu Quả Trong Điều Kiện Thực Địa
Theo Ham et al. (2024), vắc xin PCV2d giảm tải lượng virus trong các mẫu máu và mô đến 85%, vượt trội so với PCV2a ở mức chỉ 60%.
Wu et al. (2024) chỉ ra rằng PCV2d là kiểu gen phổ biến nhất tại các vùng chăn nuôi lớn như Tứ Xuyên, Trung Quốc, và hiệu quả của vắc xin PCV2d đối với các kiểu gen này là vượt trội.
3. Thời Gian Bảo Vệ
Guo et al. (2022) chứng minh rằng vắc xin PCV2d cung cấp thời gian bảo vệ từ 6-8 tháng, dài hơn so với PCV2a.
Wu et al. (2024): Dựa trên dữ liệu thực địa từ tỉnh Tứ Xuyên, Trung Quốc, vắc xin PCV2d đã duy trì hiệu quả bảo vệ trong hơn 8 tháng, trong khi vắc xin PCV2a chỉ hiệu quả trong 4-6 tháng.
4. Ứng Dụng Trong Phòng Chống Dịch Bệnh Phức Tạp
Một nghiên cứu bởi Qi et al. (2024) đã tích hợp PCV2d trong các vắc xin đa giá, kết hợp với Mycoplasma hyopneumoniae, mang lại hiệu quả phòng bệnh toàn diện hơn.

Ghi chú QIA215 (PCV2a), QIA418 (PCV2b), QIA169 (PCV2d), QIA244 (PCV2d), QIA126 (PCV2d)
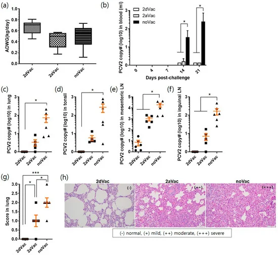
Hình: Đánh giá khả năng bảo vệ in vivo của vắc-xin thử nghiệm 2dVac và 2aVac. Tăng trọng trung bình hàng ngày (ADWG, kg/ngày) được ước tính trong 21 ngày sau khi công cường độc (a). Số lượng bản sao của PCV2 trong máu được định lượng ở các nhóm 2dVac, 2aVac và noVac (b). Tải lượng virus PCV2 được định lượng trong phổi (c), amidan (d), hạch bạch huyết màng treo ruột (e), và hạch bẹn (f). Các tổn thương mô học được chấm điểm trong phổi (g). Các mẫu mô của nhóm 2dVac, 2aVac và noVac được nhuộm H&E (h), và tổn thương được đánh giá ở các mức độ: bình thường (-), nhẹ (+), trung bình (++), và nghiêm trọng (+++). Tất cả dữ liệu được biểu thị dưới dạng trung bình ± SE. *, *** cho thấy sự khác biệt có ý nghĩa thống kê (p < 0.05 và p < 0.001 tương ứng).
1. Phạm Vi Bảo Vệ Rộng
Vắc xin PCV2d không chỉ bảo vệ hiệu quả với PCV2d mà còn bao phủ tốt các kiểu gen khác như PCV2a và PCV2b, tạo sự an tâm cho các nhà chăn nuôi.
Chen et al. (2023): Nghiên cứu chỉ ra rằng PCV2d không chỉ bảo vệ tốt trước PCV2d mà còn chống lại các kiểu gen PCV2b và PCV2e. Điều này mang lại sự linh hoạt và tiện lợi cho người chăn nuôi trong kiểm soát dịch bệnh.
2. Tăng Cường Miễn Dịch Tế Bào
Ju et al. (2023) báo cáo rằng vắc xin PCV2d tăng cường miễn dịch tế bào hiệu quả hơn, giúp giảm thiểu nguy cơ tái nhiễm bởi các kiểu gen đột biến.
3. Phù Hợp Với Tình Hình Thực Địa
PCV2d hiện là kiểu gen chiếm ưu thế trên toàn cầu. Việc áp dụng vắc xin PCV2d là giải pháp khả thi và hiệu quả nhất để kiểm soát bệnh trong thực địa.

Ghi chú QIA215 (PCV2a), QIA418 (PCV2b), QIA169 (PCV2d), QIA244 (PCV2d), QIA126 (PCV2d)
Hình: Thử nghiệm trung hòa virus với kháng huyết thanh của 2dVac, 2aVac và noVac tại thời điểm 0 ngày sau thử thách (0 dpc). Hiệu giá kháng thể trung hòa (NA) được đo lường với kháng huyết thanh của 2dVac, 2aVac và noVac đối với QIA215 (PCV2a) (a), QIA418 (PCV2b) (b), QIA169 (c) và QIA244 thuộc kiểu gen PCV2d (d). Hiệu giá NA được biểu thị dưới dạng trung bình ± SE. *, **, *** biểu thị sự khác biệt có ý nghĩa thống kê (p < 0.05, p < 0.01 và p < 0.001 tương ứng).
Vắc xin PCV2d đã chứng minh hiệu quả vượt trội so với PCV2a trong việc bảo vệ đàn heo trước các kiểu gen PCV2 phức tạp, đặc biệt là PCV2d. Việc sử dụng rộng rãi vắc xin PCV2d, kết hợp với theo dõi dịch bệnh và công nghệ tiên tiến, sẽ giúp ngành chăn nuôi kiểm soát tốt hơn các thách thức liên quan đến PCV2 trong tương lai.
Tập đoàn Virbac tự hào giới thiệu Suigen PCV2, vắc xin đầu tiên trên thế giới được sản xuất dựa trên kiểu gen PCV2d. Suigen PCV2 đã được chứng minh cung cấp sự bảo hộ vượt trội và kéo dài hơn so với các vắc xin hiện có, đặc biệt trong bối cảnh kiểu gen PCV2d ngày càng phổ biến và phức tạp trên toàn cầu.
Với kinh nghiệm hơn 50 năm phát triển vắc xin thú y, Virbac không chỉ cam kết mang đến các sản phẩm chất lượng cao mà còn đảm bảo đáp ứng nhu cầu thực tế của ngành chăn nuôi. Suigen PCV2 sẽ là lựa chọn ưu việt và đúng đắn cho các trang trại chăn nuôi, giúp kiểm soát hiệu quả dịch bệnh, giảm thiểu thiệt hại kinh tế và tối ưu hóa năng suất đàn heo.
Tìm hiểu thêm về Suigen PCV2 tại đây: SUIGEN® PCV2 - Giải pháp tối ưu bảo vệ đàn heo trước virus circo loại 2
TÀI LIỆU THAM KHẢO
